近日,工业和信息化部、水利部联合公布了《国家鼓励的工业节水工艺、技术和装备目录(2023年)》。
2023年版目录按工艺、技术和装备所处阶段,主要分为研发类、产业化示范类和推广应用类。涵盖了共性通用技术和钢铁、石化化工、纺织染整等13个工业行业废水循环利用、高效冷却或洗涤、高耗水生产工艺替代、节水减污降碳协同等节水工艺、技术和装备,共计171项。
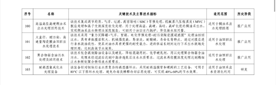
石化化工行业32项工艺、技术、装备进入目录,分别是:石化节水减排成套集成工艺、石化污水气浮生化过滤再生回用成套技术、炼化企业水平衡测试及优化分析系统、炼油污水深度处理回用技术、炼油废水深度处理及电渗析脱盐组合工艺、炼油催化剂综合废水处理回用技术、凝结水活性分子膜超微过滤组合多官能团纤维吸附技术、煤化工废水处理及回用集成技术、煤化工废水处理回用技术、煤化工高盐废水零排放与资源化利用成套技术、煤直接液化高浓度废水成套处理技术、氯碱化工含盐废水零排放技术、固碱蒸发碱性冷凝水处理技术、离子膜螯合树脂塔再生废水回用技术、全膜法三洗水过滤回收技术、钛白粉废水多级吸附及脱盐再生回用技术、钛白粉酸性废水处理及循环利用设备、全高钛渣钛白粉生产水洗工艺技术、化工废水制水煤浆工艺集成技术、高盐化工废水资源化膜集成技术、化工废水双碱法化学除硬技术、水合肼生产废盐水回收利用技术、乙二醇冷凝液回收利用技术、制气增量水处理及回用技术、环氧氯丙烷皂化塔强制循环加热反应系统、糠醛生产节水装备、石油开采污水分子筛处理技术、海上平台生活污水电催化氧化法处理技术、高温高盐高硬稠油采出水处理回用技术、大直径、耐污染、高通量陶瓷膜油田回注水处理技术、聚合物驱含油污水处理及回用技术、耐高温集成化水处理装备。
新版目录与旧版相比,石化化工行业的节水技术减少2条,其中26条处于推广应用阶段;4条处于产业化示范阶段;2条处于研发阶段。



转自:中化新网
【版权及免责声明】凡本网所属版权作品,转载时须获得授权并注明来源“亚游平台网”,违者本网将保留追究其相关法律责任的权力。凡转载文章及企业宣传资讯,仅代表作者个人观点,不代表本网观点和立场。版权事宜请联系:010-65363056。
延伸阅读